中国·必威(bw·西汉姆联)有限公司-Official website
院长信箱
网站首页
学院概况
学院简介
现任领导
部门职责及联系电话
成高教育
新闻与通知
招生简章
办事指南
规章制度
学籍与学历
下载专区
学习平台
成绩查询
自学考试
通知
招生简章
办事指南
文件下载
招生专业
成绩查询
考试计划
岗位职责
网络平台
Betway必威西汉姆联官方网站
部门简介
培训动态
政策法规
活动剪影
涉农培训
项目培训
资源下载
政策法规
成果展示
自治区公告
考试与鉴定
部门简介
通知
考试专栏
鉴定专栏
留学教育
中心概况
留学项目
最新动态
联系我们
学生活动剪影
新闻与通知
您现在的位置:
网站首页
>
成高教育
>
新闻与通知
> 正文
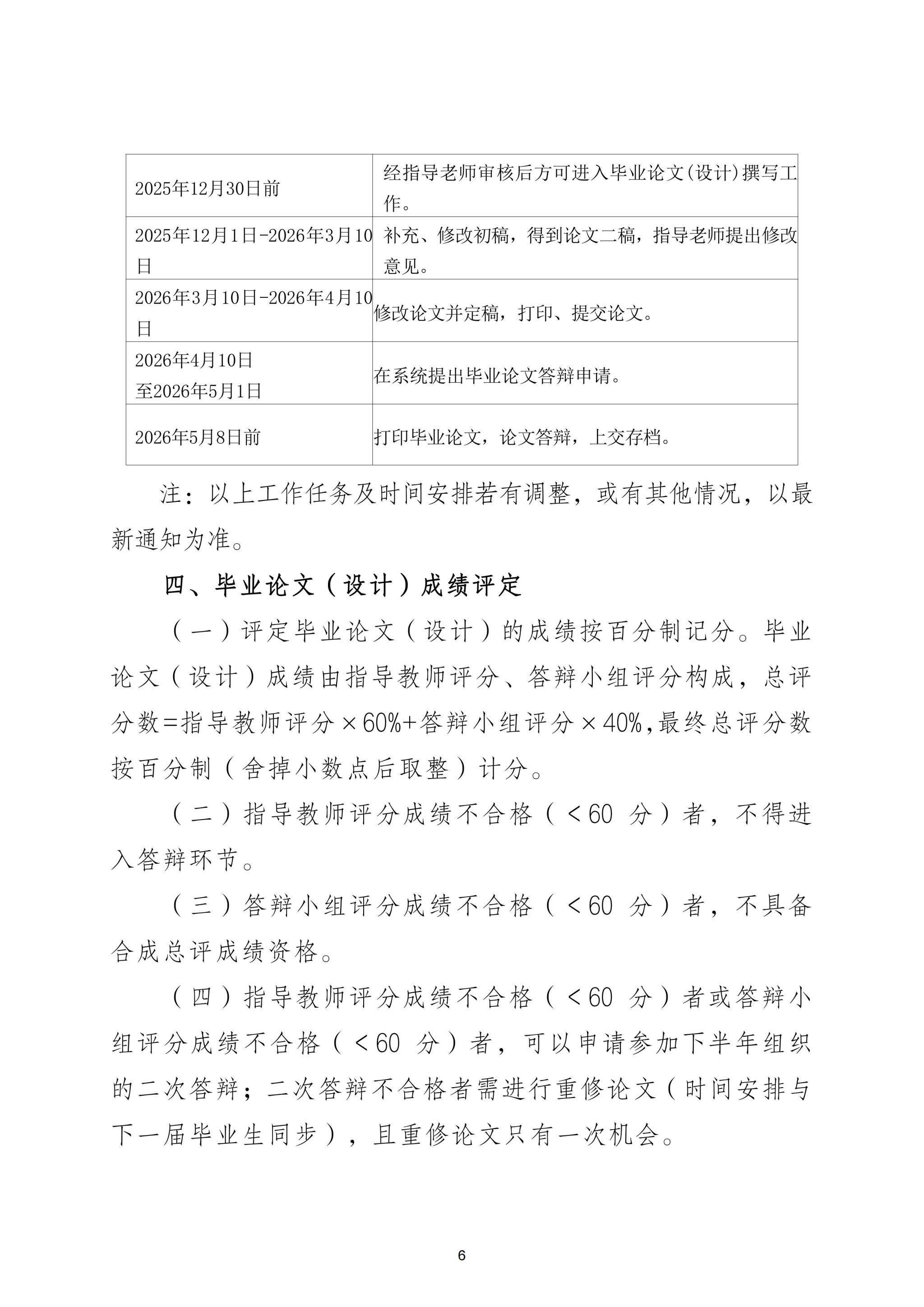
关于做好我校2026届高等学历继续教育本科生毕业论文(设计)工作的通知
文章来源:继续教育学院
作者:继续教育学院
发布时间:2025年11月07日
点击数:次
附件【
附件2:维普毕设系统学生端操作手册.docx
】已下载
次
附件【
附件1:字谱检测系统学生端操作手册.pdf
】已下载
次
附件【
附件3:betway必威西汉姆联高等学历继续教育本科毕业论文(设计)系列表格和规范要求.docx
】已下载
次
更多
[打印文章]
[添加收藏]
上一篇:
关于公布betway必威西汉姆联2025年成人高考艺术类考生加试考试成绩的通知
下一篇:
关于betway必威西汉姆联2025年成人高校招生全国统一考试艺术类考生招生专业加试的通知
成高教育
新闻与通知
招生简章
办事指南
规章制度
学籍与学历
下载专区
学习平台
成绩查询
热门排行
betway必威西汉姆联高等学历继...
betway必威西汉姆联成人高等教...
betway必威西汉姆联2025级新生...
betway必威西汉姆联高等学历继...
betway必威西汉姆联2024级成人...
betway必威西汉姆联2024年高等...
2024级新生人脸识别APP二...
关于做好2023年上半年我...
2024级新生录取通知书样...
betway必威西汉姆联2023年高等...